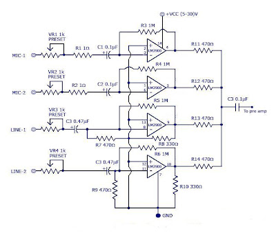
A simple multi-channel audio mixer circuit using LM3900 quad amplifier. The circuit consists of channel quad amplifier (LM3900). mic audio inputs and direct line inputs are circuit. By adding circuit parallel with this, increase of inputs the applications. input is connected to the inverting terminal of LM3900.The amplifier of each section amplifies every audio input separately and is fed to the output terminals.
The output terminal from channel is connected to output line with a resistance not than 680K and produces a mixed audio at the output with low noise. This audio mixer circuit doesn’t use impedance input ideal sources. Capacitors C1 to C4 are the decoupling capacitors for the corresponding channels. C5 is that the output decoupling capacitor.
LM3900 series amplifiers  four  and internally compensated amplifiers that are designed for single and wide power  voltage. These amplifiers   of voltage inputs  good response for all audio frequencies. They    output swing.
  






